4+ Victoria Serial Online Sezonul 1

Umbre Sezonul 1 Episodul 4 online. Pe site-ul ClicksudBiz.


The Five The Lives Of Jack The Ripper S Women By Hallie Rubenhold

Ad Includes Free 2-day Shipping Unlimited Photo Storage Streaming Movies Music.

. Philo has 60 channels and unlimited DVR. Vizionati acum Euphoria - Sezonul 1 Episodul 1 online subtitrat in romana in format HD gratuit. When eighteen-year-old Victoria becomes Queen her mother the Duchess of Kent.

Victoria Sezonul 3 Episodul 1 Online Subtitrat In Romana Seriale Online. CASA DRAGONULUI SEZON 1 EPISOD 4. Bine ai venit pe site-ul nostru.

Not to mention Unlimited DVR with 72-hr rewind. Save money without sacrificing quality. Prince Albert arrives in England for the first time and he and Victoria take an instant.

Ad Enjoy Live TV and 60000 Shows On Demand. Aici poti sa urmaresti noul sezon din serialul. Vizionati acum The Winchesters - Sezonul 1 Episodul 4 online subtitrat in.


Victoria Serial Online Subtitrat Fsgratis


Victoria Serial Online Subtitrat Fsgratis


Can Students Use Turnitin For Free


Victoria 2016 Serial Tv Sezonul 1 Online Subtitrat Filmehd


Notice Board Membury Village


Factors Associated With Transmission Of Influenza Like Illness In A Cohort Of Households Containing Multiple Children Abstract Europe Pmc


Never Go Home A Novel By Christopher Swann Hardcover Barnes Noble


Materials April 1 2022 Browse Articles


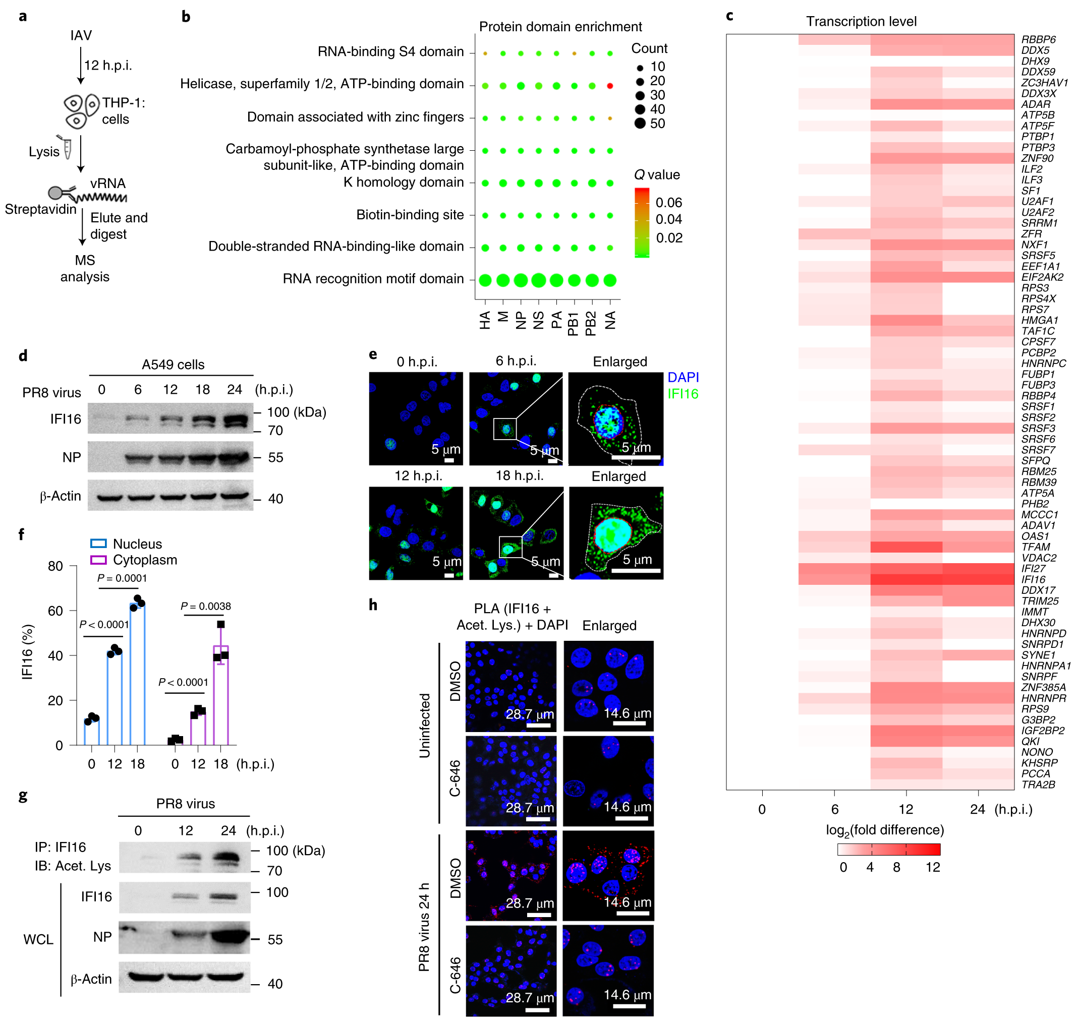
Ifi16 Directly Senses Viral Rna And Enhances Rig I Transcription And Activation To Restrict Influenza Virus Infection Nature Microbiology


Latrobe Valley Express Monday 6 December 2021 By Lvexpress Com Issuu


2020 Aan Annual Meeting Science Program By American Academy Of Neurology Issuu


Victoria Serial Online Subtitrat Fsgratis


Lufbpe3i0ijymm


La6gc1xvgfhxcm


Victoria Victoria 2007 Film Serial Cinemagia Ro


Ofc644n2mma4jm


52 Best Thawing The Ice Queen Books The Lesbian Review

Iklan Atas Artikel

Iklan Tengah Artikel 1

Iklan Tengah Artikel 2

Iklan Bawah Artikel